Vue Conformance
La vue conformance nécessite d'avoir au moins un modèle validé sur le projet.
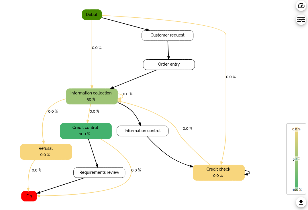
Affichage de la conformance
La conformance est obtenue en sélectionnant Conformité à un modèle dans le menu Métrique de la vue.
Il est ensuite possible de sélectionner la statistique voulue : Pourcentage de liens et taches conformes ou non conformes, ou bien total de liens et taches conformes ou non conformes.
Si plusieurs modèles valides existent pour le projet, il est possible de sélectionner le modèle voulu parmi ces modèles.

Une fois les paramètres sélectionnés, la vue adaptée apparait, avec un gradient allant du :
- si non conformance : jaune au rouge, le rouge indiquant les taches et liens les moins conformes
- si conforme : jaune au vert, le vert indiquant les taches et liens les plus conformes.

Affichage des tâches et liens qui ne sont présents que dans le modèle
En activant le Montrer le modèle, les tâches et liens qui n'appartiennent qu'au modèle sont ajoutés à la vue. Ces tâches et liens sont affichés en noir et blanc.
